O conjunto de documentação deste produto faz o possível para usar uma linguagem imparcial. Para os fins deste conjunto de documentação, a imparcialidade é definida como uma linguagem que não implica em discriminação baseada em idade, deficiência, gênero, identidade racial, identidade étnica, orientação sexual, status socioeconômico e interseccionalidade. Pode haver exceções na documentação devido à linguagem codificada nas interfaces de usuário do software do produto, linguagem usada com base na documentação de RFP ou linguagem usada por um produto de terceiros referenciado. Saiba mais sobre como a Cisco está usando a linguagem inclusiva.
A Cisco traduziu este documento com a ajuda de tecnologias de tradução automática e humana para oferecer conteúdo de suporte aos seus usuários no seu próprio idioma, independentemente da localização. Observe que mesmo a melhor tradução automática não será tão precisa quanto as realizadas por um tradutor profissional. A Cisco Systems, Inc. não se responsabiliza pela precisão destas traduções e recomenda que o documento original em inglês (link fornecido) seja sempre consultado.
Este documento descreve as etapas de solução de problemas para recarregamentos inesperados de firewalls/firewalls de segurança.
Conhecimento básico do produto.
As informações neste documento foram criadas a partir de dispositivos em um ambiente de laboratório específico. Todos os dispositivos utilizados neste documento foram iniciados com uma configuração (padrão) inicial. Se a rede estiver ativa, certifique-se de que você entenda o impacto potencial de qualquer comando.
As informações neste documento são baseadas nestas versões de software e hardware:
Neste documento, "reboot", "reload" e "restart" são usados de forma intercambiável. Do ponto de vista do usuário, uma reinicialização inesperada pode ser definida de forma aproximada como qualquer reinicialização, exceto para os casos bem conhecidos, documentados ou esperados:
Dependendo do disparador, uma reinicialização pode ser gratuita ou não:
Causas comuns de reinicializações:
Em plataformas baseadas em chassis, é importante considerar o escopo da reinicialização, especificamente, o que exatamente reinicializou:
O comportamento padrão inclui:
O término de determinados processos críticos, sejam eles normais ou não, pode causar reinicializações. Por exemplo:
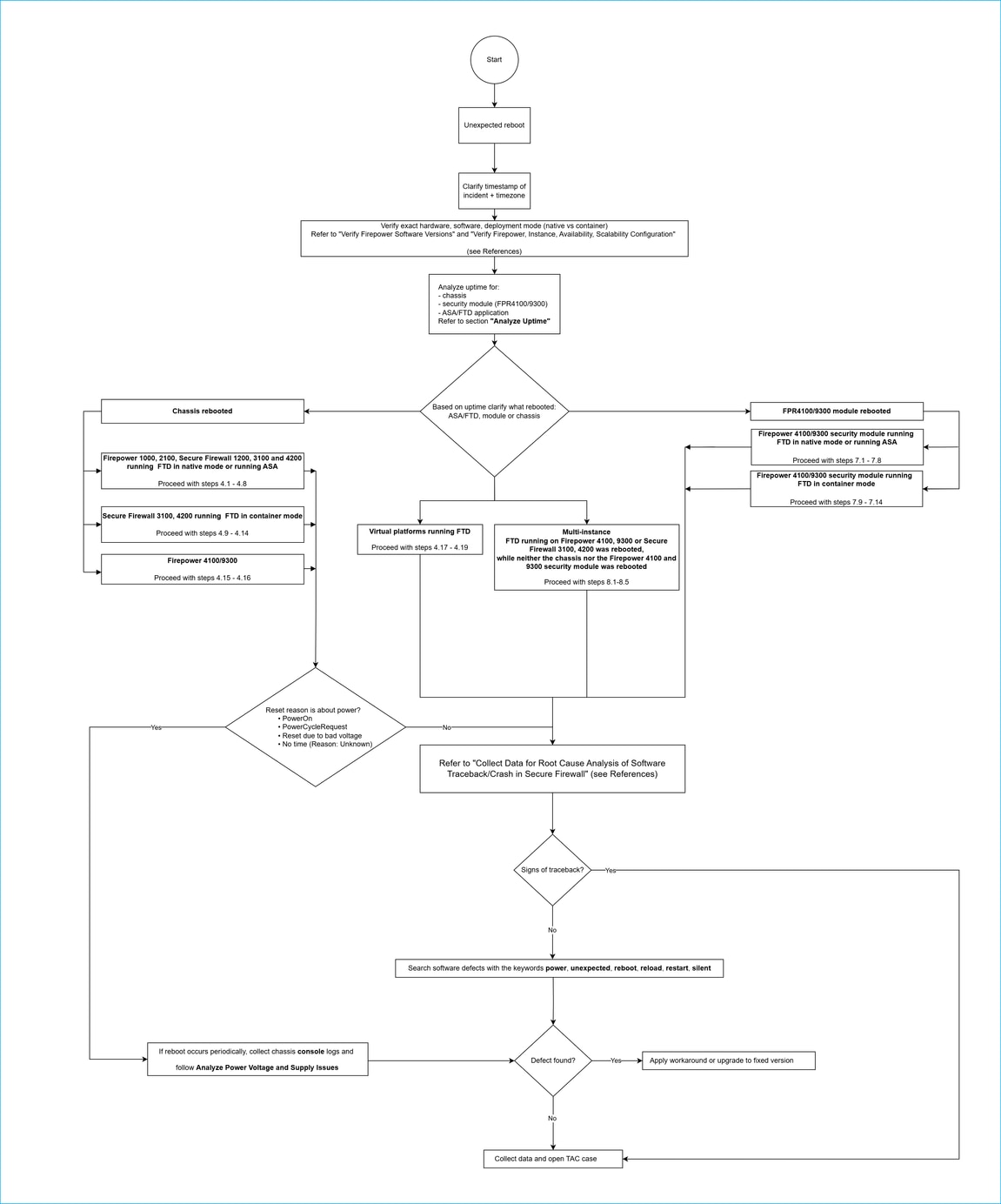
Percorra o fluxo de trabalho de solução de problemas que se refere às etapas de solução de problemas:

Firepower 1000, 2100, Secure Firewall 1200, 3100 e 4200 executando FTD no modo nativo ou executando ASA
4.1. Marque a seção Analisar arquivos de mensagens FTD (somente FTD).
4.2. Marque a seção Analisar arquivos ssp-pm.log.
4.3. Verifique a seção Analisar arquivos ssp-shutdown.log.
4.4. Marque a seção Analisar logs do Console do ASA/FTD.
4.5. Continue com as etapas em Coletar Dados para Análise da Causa de Problemas do Software Traceback/Crash no Firewall Seguro para verificar os sintomas de rastreamento de software e coleta de dados.
4.6. Marque a seção Analisar motivos de redefinição do chassi.
4.7. Verifique a seção Analisar erros ou exceções de hardware.
4.8. Verifique a seção Analisar arquivos de log da plataforma.
Secure Firewall 3100, 4200 executando FTD no modo de contêiner
4.9. Marque a seção Analisar arquivos ssp-pm.log.
4.10. Verifique a seção Analisar arquivos ssp-shutdown.log.
4.11. Continue com as etapas em Coletar Dados para Análise da Causa de Problemas do Software Traceback/Crash no Secure Firewall para verificar os sintomas de rastreamento de software e coleta de dados.
4.12. Verifique a seção Analisar as razões de reinicialização do chassi.
4.13. Verifique a seção Analisar erros ou exceções de hardware.
4.14. Verifique a seção Analisar arquivos de log da plataforma.
Firepower 4100/9300
4.15. Verifique a seção Analisar as razões de reinicialização do chassi.
4.16. Prossiga com as etapas em Coletar Dados para Análise da Causa de Problemas do Software Traceback/Crash no Secure Firewall para a verificação dos sintomas do software traceback e coleta de dados.
Plataformas virtuais que executam FTD
4.17. Marque a seção Analisar arquivos de mensagens FTD.
4.18. Verifique a seção Analisar logs do console ASA/FTD.
4.19. Continue com as etapas em Coletar Dados para Análise da Causa de Problemas do Software Traceback/Crash no Firewall Seguro para verificar os sintomas do rastreamento de software e para a coleta de dados.
Módulo de segurança Firepower 4100/9300 executando o FTD no modo nativo ou executando o ASA
7.1. Marque a seção Analisar arquivos de mensagens FTD (somente FTD).
7.2. Marque a seção Analisar arquivos ssp-pm.log.
7.3. Verifique a seção Analisar arquivos ssp-shutdown.log.
7.4. Marque a seção Analisar logs do Console do ASA/FTD.
7.5. Continue com as etapas em Coletar Dados para Análise da Causa de Problemas do Software Traceback/Crash no Secure Firewall para verificar os sintomas do software traceback e para a coleta de dados.
7.6. Verifique a seção Analisar erros ou exceções de hardware.
7.7. Marque a seção Analisar arquivos SEL/OBFL.
7.8. Verifique a seção Analisar arquivos de log da plataforma.
Módulo de segurança Firepower 4100/9300 executando o FTD no modo de contêiner
7.9. Verifique a seção Analisar arquivos ssp-pm.log.
7.10. Verifique a seção Analisar arquivos ssp-shutdown.log.
7.11. Continue com as etapas em Coletar Dados para Análise da Causa de Problemas do Software Traceback/Crash no Firewall Seguro para verificar os sintomas do rastreamento de software e para a coleta de dados.
7.12. Verifique a seção Analisar erros ou exceções de hardware.
7.13. Verifique a seção Analisar arquivos SEL/OBFL.
7.14. Verifique a seção Analisar arquivos de log da plataforma.
8.1. Marque a seção Analisar arquivos de mensagens FTD.
8.2. Marque a seção Analisar arquivos ssp-pm.log.
8.3. Marque a seção Analisar arquivos ssp-shutdown.log.
8.4. Marque a seção Analisar logs do Console do ASA/FTD.
8.5. Continue com as etapas em Coletar Dados para Análise da Causa de Problemas do Software Traceback/Crash no Secure Firewall para verificar os sintomas do software traceback e para a coleta de dados.
9. Se houver sinais de reinicialização devido ao rastreamento de software, abra um caso no TAC e forneça os dados coletados.
10. Pesquise defeitos de software com as palavras-chave inesperado, reinicializar, ligar, recarregar, reiniciar, silencioso:

Se um defeito correspondente for encontrado:
11. Vá até a seção Coleta de dados e abra um caso no TAC.
O objetivo desta seção é verificar o tempo de atividade do aplicativo ASA/FTD, o módulo de segurança (somente Firepower 4100/9300) e o chassi.
> show version system
---------------[ firewall-FTD ]---------------
Model : Cisco Firepower 4112 Threat Defense (76) Version 7.6.1 (Build 291)
UUID : e9460e12-674c-11f0-97e5-d5ad3617d287
LSP version : lsp-rel-20241211-1948
VDB version : 408
---------------------------------------------------
Cisco Adaptive Security Appliance Software Version 9.22(1)21
SSP Operating System Version 2.16(0.3007)
Compiled on Thu 29-May-25 01:38 GMT by fpbesprd
System image file is "disk0:/fxos-lfbff-k8.2.16.0.136.SPA"
Config file at boot was "startup-config"
firewall-FTD up 5 days 0 hours
No arquivo de solução de problemas do FTD, verifique o arquivo command-outputs/'usr-local-sf-bin-sfcli.pl show_tech_support asa_lina_cli_util.output':
/command-outputs$ less 'usr-local-sf-bin-sfcli.pl show_tech_support asa_lina_cli_util.output'
…
firewall-FTD up 5 days 0 hours
…
Para o ASA, verifique o tempo de atividade no arquivo show-tech.
> expert
admin@firepower:/ngfw/Volume/home/admin$ uptime
06:30:40 up 6 days, 8:01, 1 user, load average: 5.14, 5.45, 5.48
No arquivo de solução de problemas do FTD, verifique o arquivo dir-archives/var-log/top.log:
dir-archives/var-log$ less top.log
===================================================================================================
Tue Jul 22 04:02:11 UTC 2025
top - 04:02:11 up 6 days, 13:57, 4 users, load average: 2.23, 2.42, 2.59
Tasks: 167 total, 2 running, 165 sleeping, 0 stopped, 0 zombie
%Cpu(s): 26.6 us, 7.8 sy, 1.6 ni, 64.1 id, 0.0 wa, 0.0 hi, 0.0 si, 0.0 st
MiB Mem : 7629.8 total, 2438.4 free, 4559.6 used, 631.8 buff/cache
MiB Swap: 5369.2 total, 3713.7 free, 1655.5 used. 2849.9 avail Mem
Você pode verificar o tempo de atividade do blade:
> connect fxos
…
firewall# scope ssa
firewall /ssa # show slot detail expand
Slot:
Slot ID: 1
…
Blade Uptime: up 16 hours, 2 min
No arquivo de solução de problemas de chassi, verifique o tempo de atividade no arquivo opt/cisco/platform/logs/sysmgr/sam_logs/topout.log:
opt/cisco/platform/logs/sysmgr/sam_logs/topout.log $ less topout.log
[Jul 23 13:15:22]
top - 13:15:22 up 16:02, 1 user, load average: 12.24, 11.85, 11.75
Tempo de atividade do chassi:
firewall /ssa # connect fxos
firewall(fxos)# show system uptime
System start time: Tue Jul 22 21:57:44 2025
System uptime: 6 days, 9 hours, 49 minutes, 50 seconds
Kernel uptime: 6 days, 9 hours, 45 minutes, 58 seconds
Active supervisor uptime: 6 days, 9 hours, 49 minutes, 50 seconds
Tempo de atividade do módulo de segurança:
firewall# scope ssa
firewall /ssa # show slot detail expand
Slot:
Slot ID: 1
…
Blade Uptime: up 5 days, 37 min
No arquivo de solução de problemas de chassi, verifique as saídas do comando show system uptime no arquivo *_BC1_all/FPRM_A_TechSupport/sw_techsupportinfo e do comando show slot expand detail expand no arquivo *_BC1_all/FPRM_A_TechSupport/sam_techsupportinfo onde * é a parte do nome do arquivo de solução de problemas, por exemplo, 20250311123356_ FWw_BC1_all.
Esta seção aborda a análise do arquivo de mensagens FTD que contém logs relacionados ao desligamento, reinicialização e possíveis disparadores.
FTD executado em todas as plataformas
O arquivo contém logs relacionados ao desligamento, reinicialização e seus possíveis acionadores no FTD em execução em:
O arquivo pode ser acessado em:
Para localizar o disparador de desligamentos ou reinicializações, verifique as mensagens que contêm Defense no arquivo de mensagens dentro dos arquivos de solução de problemas do FTD. Certifique-se de verificar todos os arquivos de mensagens, incluindo messages.1, messages.2 e assim por diante. Essas mensagens indicam claramente um desligamento da energia - normal:
root@CSF1220-2:/ngfw/var/log# grep -a Defense /ngfw/var/log/messages
messages:Jul 22 21:07:10 firepower-1220 SF-IMS[36894]: [36894] S11audit-startup-shutdown:start [INFO] Cisco Secure Firewall 1220CX Threat Defense has started
messages:Jul 22 21:12:37 firepower-1220 SF-IMS[62594]: [62594] sensor:CLI Start [INFO] Starting Cisco Secure Firewall 1220CX Threat Defense
messages:Jul 22 21:13:03 firepower-1220 SF-IMS[65410]: [65410] S99sensor:CLI Start [INFO] Starting Cisco Secure Firewall 1220CX Threat Defense
messages:Jul 23 12:56:43 CSF1220-2 SF-IMS[61878]: [61878] K01sensor:CLI Stop [INFO] Stopping Cisco Secure Firewall 1220CX Threat Defense
messages:Jul 23 12:57:03 CSF1220-2 SF-IMS[62749]: [62749] K69audit-startup-shutdown:stop [INFO] Cisco Secure Firewall 1220CX Threat Defense is shutting down
messages:Jul 23 13:00:21 CSF1220-2 SF-IMS[10866]: [10866] S11audit-startup-shutdown:start [INFO] Cisco Secure Firewall 1220CX Threat Defense has started
messages:Jul 23 13:00:36 CSF1220-2 SF-IMS[13443]: [13443] S99sensor:CLI Start [INFO] Starting Cisco Secure Firewall 1220CX Threat Defense
root@1140-2:/ngfw/var/log# grep -a Defense /ngfw/var/log/messages
messages:Jul 22 09:20:42 FPR1140-2 SF-IMS[6012]: [6012] S11audit-startup-shutdown:start [INFO] Cisco Firepower 1140 Threat Defense has started
messages:Jul 22 09:21:35 FPR1140-2 SF-IMS[9050]: [9050] S99sensor:CLI Start [INFO] Starting Cisco Firepower 1140 Threat Defense
messages:Jul 22 11:32:37 FPR1140-2 SF-IMS[15129]: [15129] K01sensor:CLI Stop [INFO] Stopping Cisco Firepower 1140 Threat Defense
messages:Jul 22 11:32:55 FPR1140-2 SF-IMS[15940]: [15940] K69audit-startup-shutdown:stop [INFO] Cisco Firepower 1140 Threat Defense is shutting down
messages:Jul 22 11:36:38 FPR1140-2 SF-IMS[5980]: [5980] S11audit-startup-shutdown:start [INFO] Cisco Firepower 1140 Threat Defense has started
messages:Jul 22 11:36:53 FPR1140-2 SF-IMS[7594]: [7594] S99sensor:CLI Start [INFO] Starting Cisco Firepower 1140 Threat Defense
Esta seção aborda a análise do módulo de segurança ou do arquivo de mensagens do chassi que contém logs relacionados ao kernel do SO.
O arquivo contém logs relacionados ao desligamento, reinicialização e seus possíveis acionadores no FTD em execução em:
O arquivo pode ser acessado em:
Estes são os pontos principais sobre os logs neste arquivo:
Por esse motivo, diferentes logs no mesmo arquivo podem ter diferentes carimbos de data/hora com fusos horários diferentes.
Considere este exemplo de um módulo de segurança Firepower 4100 com o fuso horário UTC+2:
2025-08-18T14:54:16+02:00 Firepower-module1/2 root: FXOS shutdown log started: pid = 52994 cmdline = /bin/sh/sbin/fxos_log_shutdown ####
2025-08-18T14:54:16+02:00 Firepower-module1/2 root: FXOS shutdown log completed: pid = 52994
2025-08-18T14:54:17+02:00 Firepower-module1/2 syslog-ng[1230]: syslog-ng shutting down; version='3.36.1' <--- syslog-ng shutting down indicates graceful shutdown
2025-08-18T12:57:11+00:00 intel-x86-64/1 syslog-ng[1237]: syslog-ng starting up; version='3.36.1' <--- syslog-ng start timestamp with UTC timezone
2025-08-18T12:57:11+00:00 intel-x86-64/1 kernel: [ 0.000000] Linux version 5.10.200-yocto-standard (oe-user@oe-host) (x86_64-wrs-linux-gcc (GCC) 10.3.0, GNU ld (GNU Binutils) 2.36.1.20210703) #1 SMP Fri Feb 7 01:00:00 UTC 2025
2025-08-18T12:57:11+00:00 intel-x86-64/1 kernel: [ 0.000000] Command line: rw console=ttyS0,38400 loglevel=2 auto kstack=128 reboot=force panic=1 ide_generic.probe_mask=0x1 ide1=noprobe pci=nocrs pci=realloc processor.max_cstate=1 iommu=pt nousb platform=sspxru boot_img=disk0:/fxos-lfbff-k8.2.16.0.136.SPA ciscodmasz=1048576 cisconrsvsz=1572864 hugepagesz=1g hugepages=12 pti=off rom_ver=1.3.1.44 ssp_mode=0
…
2025-08-18T12:58:34+00:00 intel-x86-64/1 csp-console: Adi not started yet, trying to bring up
2025-08-18T12:58:34+00:00 intel-x86-64/1 ssp_tz[12159]: INFO: Lina is started
2025-08-18T12:58:34+00:00 intel-x86-64/1 SMA: INFO ExecProcessorMain [140588852127296]: finished processing of sma_slot1.deletePlatformLicense, removed it from queue
2025-08-18T12:58:34+00:00 intel-x86-64/1 ssp_tz[12167]: INFO: notify TZ to ASA LINA <---- Time zone change was propagated to the firewall
2025-08-18T14:58:35+02:00 intel-x86-64/1 ssp_tz[12192]: INFO: successfully notified TZ to ASA LINA, wait <---- Logs with the UTC+2 timestamp
2025-08-18T14:58:36+02:00 intel-x86-64/1 csp-console: Adi not started yet, trying to bring up
2025-08-18T14:58:39+02:00 intel-x86-64/1 csp-console[1237]: Last message 'Adi not started yet,' repeated 1 times, suppressed by syslog-ng on intel-x86-64
Esta seção abrange a análise dos arquivos /opt/cisco/platform/logs/ssp-pm.log que contêm registros relacionados ao desligamento ou reinicialização do aplicativo ASA/FTD.
O arquivo contém logs de desligamento ou reinicialização para aplicativos ASA/FTD em execução em:
O arquivo só pode ser acessado em:
Para identificar desligamentos ou reinicializações sem problemas, procure linhas como AVISO DE DESLIGAMENTO que correspondam ao carimbo de data/hora de reinicialização/desligamento. Certifique-se de verificar todos os arquivos ssp-pm.log, incluindo ssp-pm.log.1, ssp-pm.log.2 e assim por diante. Essas mensagens indicam claramente um desligamento da energia - normal:
Fri Jul 25 10:28:51 UTC 2025 -(PM_UTILS)- SHUTDOWN WARNING: Beginning System Shutdown request for CSP Apps
Fri Jul 25 10:28:51 UTC 2025 -(PM_UTILS)- SHUTDOWN WARNING:-GetShutdownMaxForceQuitTimer: acquiring max force_quit_timeout from all heimdall confs
Fri Jul 25 10:28:51 UTC 2025 -(PM_UTILS)- SHUTDOWN WARNING: Upgrade process ready for reboot
Fri Jul 25 10:28:51 UTC 2025 -(PM_UTILS)- SHUTDOWN WARNING:-GetShutdownMaxForceQuitTimer: No force_quit_timeout found among conf files. Sendsigs_Sleep = 1
Fri Jul 25 10:28:51 UTC 2025 -(PM_UTILS)- SHUTDOWN WARNING: Continue System Shutdown request for CSP Apps
Fri Jul 25 10:28:51 UTC 2025 -(PM_UTILS)- SHUTDOWN WARNING:-SysShutdown_HeimdallSvcDownAllCspApps: corresponding heimdall conf file folder:
cisco-asa.9.22.2.9__asa_001_JMX2324G1DJ947ECO1.conf
Fri Jul 25 10:28:51 UTC 2025 -(PM_UTILS)- SHUTDOWN WARNING:-SysShutdown_HeimdallSvcDownAllCspApps: corresponding cspCfgXML file folder:
...cspCfg_cisco-asa.9.22.2.9__asa_001_JMX2324G1DJ947ECO1.xml.allocated_cpu_core
…
Fri Jul 25 10:28:51 UTC 2025 -(PM_UTILS)- SHUTDOWN WARNING:-SysShutdown_HeimdallSvcDownAllCspApps: stopping all CSPs according to existing heimdall/etc/confs
Fri Jul 25 10:28:51 UTC 2025 -(PM_UTILS)- SHUTDOWN WARNING:-SysShutdown_HeimdallSvcDownAllCspApps: Stopping App for CONF:cisco-asa.9.22.2.9__asa_001_JMX2324G1DJ947ECO1.conf
Esta seção abrange a análise dos arquivos /opt/cisco/platform/logs/ssp-shutdown.log , que contêm logs gerados quando o módulo de chassi/segurança é desligado ou reinicializado.
O arquivo contém logs de desligamento ou reinicialização para:
O arquivo só pode ser acessado em:
Consulte https://www.cisco.com/c/en/us/support/docs/security/sourcefire-defense-center/117663-technote-SourceFire-00.html para saber como gerar o FTD, o chassi e os arquivos de solução de problemas do módulo de segurança.
Para encontrar o acionador de encerramentos ou reinicializações sem problemas, siga estas etapas:
#### Wed Jul 23 12:56:42 UTC 2025: FXOS shutdown started: pid = 61677 cmdline = /bin/sh/sbin/fxos_log_shutdown
root 61074 4593 2 12:56 ? 00:00:00 | \_ /usr/bin/perl /ngfw/usr/local/sf/bin/exec_perl.pl 068f09e6-3825-11ee-a72c-e78d34d303cc 192.0.2.100 068f09e6-3825-11ee-a72c-e78d34d303cc SF::System::
Privileged::RebootSystem
root 61097 61074 0 12:56 ? 00:00:00 | \_ /bin/sh /ngfw/usr/local/sf/bin/reboot.sh
root 61670 61097 0 12:56 ? 00:00:00 | \_ /bin/sh /sbin/shutdown -r now
root 61671 61670 0 12:56 ? 00:00:00 | \_ /bin/sh /sbin/exec_fxos_log_shutdown.sh
root 61676 61671 0 12:56 ? 00:00:00 | \_ /usr/bin/timeout 15 /sbin/fxos_log_shutdown
root 61677 61676 0 12:56 ? 00:00:00 | \_ /bin/sh /sbin/fxos_log_shutdown
root 61685 61677 0 12:56 ? 00:00:00 | \_ /bin/ps -ef –forest
> show managers
Type : Manager
Host : 192.0.2.100
Display name : 192.0.2.100
Version : 7.6.1 (Build 291)
Identifier : 068f09e6-3825-11ee-a72c-e78d34d303cc
Registration : Completed
Management type : Configuration and analytics
Exemplo 2 - reinicialização devido a atualização de software:
root 2432 1 0 03:59 ? 00:00:00 /bin/bash /isan/bin/kp_reboot.sh Reboot requested for Software Upgrade
root 2694 2432 0 03:59 ? 00:00:00 \_ /bin/sh /isan/bin/sam_reboot.sh Reboot requested for Software Upgrade
root 3774 2694 0 04:00 ? 00:00:00 \_ /usr/bin/sudo /sbin/shutdown -r now Reboot requested for Software Upgrade
root 3777 3774 0 04:00 ? 00:00:00 \_ /bin/sh /sbin/shutdown -r now Reboot requested for Software Upgrade
root 3778 3777 0 04:00 ? 00:00:00 \_ /bin/sh /sbin/exec_fxos_log_shutdown.sh
root 3783 3778 0 04:00 ? 00:00:00 \_ /usr/bin/timeout 15 /sbin/fxos_log_shutdown
root 3784 3783 0 04:00 ? 00:00:00 \_ /bin/sh /sbin/fxos_log_shutdown
root 3790 3784 0 04:00 ? 00:00:00 \_ /bin/ps -ef –forest
Exemplo 3 - a reinicialização foi solicitada pelo usuário admin executando o comando CLISH reboot:
root 22189 1 0 Jul23 ? 00:00:01 sshd: /usr/sbin/sshd [listener] 0 of 10-100 startups
root 20963 22189 0 06:55 ? 00:00:00 \_ sshd: admin [priv]
admin 20970 20963 0 06:55 ? 00:00:00 | \_ sshd: admin@pts/0
admin 20975 20970 0 06:55 pts/0 00:00:00 | \_ /isan/bin/ucssh --ucs-mgmt -p admin -c connect ftd -z /home/admin
admin 21077 20975 0 06:55 pts/0 00:00:00 | \_ /ngfw/usr/bin/clish
admin 36022 21077 0 07:23 pts/0 00:00:00 | \_ /ngfw/usr/bin/clish
admin 36023 21077 0 07:23 pts/0 00:00:00 | \_ /bin/sh /tmp/klish.fifo.21077.1Hwyq1
admin 36024 36023 8 07:23 pts/0 00:00:01 | \_ /usr/bin/perl /usr/local/sf/bin/sfcli.pl reboot system
root 36083 36024 0 07:23 pts/0 00:00:00 | \_ /usr/bin/sudo /ngfw/usr/local/sf/bin/reboot.sh
root 36088 36083 0 07:23 pts/0 00:00:00 | \_ /bin/sh /usr/local/sf/bin/reboot.sh
root 36433 36088 0 07:23 pts/0 00:00:00 | \_ /bin/sh /sbin/shutdown -r now
root 36434 36433 0 07:23 pts/0 00:00:00 | \_ /bin/sh /sbin/exec_fxos_log_shutdown.sh
root 36439 36434 0 07:23 pts/0 00:00:00 | \_ /usr/bin/timeout 15 /sbin/fxos_log_shutdown
root 36440 36439 0 07:23 pts/0 00:00:00 | \_ /bin/sh /sbin/fxos_log_shutdown
root 36448 36440 0 07:23 pts/0 00:00:00 | \_ /bin/ps -ef --forest
Exemplo 4 - o desligamento foi acionado clicando no botão liga/desliga. O PBTN representa um pressionamento físico do botão liga/desliga. Pressionar o botão liga/desliga em uma máquina aciona esse evento. O script usa esse evento para iniciar um processo de desligamento, normalmente porque um usuário pretende desativar o firewall com segurança:
root 1310 1 0 00:14 ? 00:00:00 /usr/sbin/acpid -c /etc/acpi/events
root 50700 1310 0 00:32 ? 00:00:00 \_ /bin/sh /etc/acpi/acpi_handler.sh button/power PBTN 00000080 00000000
root 50701 50700 0 00:32 ? 00:00:00 \_ /bin/sh /sbin/shutdown -h now
root 50702 50701 0 00:32 ? 00:00:00 \_ /bin/sh /sbin/exec_fxos_log_shutdown.sh
root 50707 50702 0 00:32 ? 00:00:00 \_ /usr/bin/timeout 15 /sbin/fxos_log_shutdown
root 50708 50707 0 00:32 ? 00:00:00 \_ /bin/sh /sbin/fxos_log_shutdown
root 50715 50708 0 00:32 ? 00:00:00 \_ /bin/ps -ef –forest
Exemplo 5 - a reinicialização foi solicitada pelo processo npu_accel_mgr interno:
root 12649 5280 0 13:59 ? 00:01:06 \_ npu_accel_mgr
root 19030 12649 0 18:22 ? 00:00:00 | \_ /bin/sh /sbin/shutdown -r now
root 19031 19030 0 18:22 ? 00:00:00 | \_ /bin/sh /sbin/exec_fxos_log_shutdown.sh
root 19036 19031 0 18:22 ? 00:00:00 | \_ /usr/bin/ timeout 15 /sbin/fxos_log_shutdown
root 19037 19036 0 18:22 ? 00:00:00 | \_ /bin/sh /sbin/fxos_log_shutdown
root 19043 19037 0 18:22 ? 00:00:00 | \_ /bin/ps -ef –forest
Exemplo 6 - o desligamento foi solicitado pelo processo poshd interno:
root 643 1 0 13:00 ? 00:00:00 /usr/bin/poshd
root 13207 643 0 13:43 ? 00:00:00 \_ /bin/sh /sbin/shutdown -h -P now
root 13208 13207 0 13:43 ? 00:00:00 \_ /bin/sh /sbin/exec_fxos_log_shutdown.sh
root 13213 13208 0 13:43 ? 00:00:00 \_ /usr/bin/timeout 15 /sbin/fxos_log_shutdown
root 13214 13213 0 13:43 ? 00:00:00 \_ /bin/sh /sbin/fxos_log_shutdown
root 13221 13214 0 13:43 ? 00:00:00 \_ /bin/ps -ef –forest
o poshd é responsável pelo desligamento da energia - normal - do dispositivo em caso de problemas de energia (através do botão liga/desliga ou do fator de energia externo).
Exemplo 7 - a reinicialização foi acionada pelas alterações de estado do mecanismo de firewall Lina, como:
root 56833 56198 0 00:48 ? 00:00:00 | \_ /ngfw/usr/local/sf/bin/consoled /ngfw/var/run/lina.pid -coredump_filter=0x67 /ngfw/usr/local/asa/bin/lina_monitor -l
root 57003 56833 0 00:48 ? 00:00:00 | \_ /bin/sh /sbin/shutdown -r now
root 59448 57003 0 00:48 ? 00:00:00 | \_ /bin/sh /sbin/exec_fxos_log_shutdown.sh
root 59453 59448 0 00:48 ? 00:00:00 | \_ /usr/bin/timeout 15 /sbin/fxos_log_shutdown
root 59454 59453 0 00:48 ? 00:00:00 | \_ /bin/sh /sbin/fxos_log_shutdown
root 59461 59454 0 00:48 ? 00:00:00 | \_ /bin/ps -ef –forest
Esta seção abrange a análise dos motivos de redefinição do chassi. No chassi do Firepower 4100/9300, o motivo de redefinição é acessível apenas em:
# connect fxos
(fxos)# show system reset-reason
No Firepower 1000, 2100, Secure Firewall 1200, 3100, 4200, o motivo da redefinição só pode ser acessado em:
Consulte https://www.cisco.com/c/en/us/support/docs/security/sourcefire-defense-center/117663-technote-SourceFire-00.html para saber como gerar o FTD, o chassi e os arquivos de solução de problemas do módulo de segurança.
Para encontrar o motivo da redefinição para plataformas de hardware diferentes do Firepower 4100/9300, siga estas etapas:
|
Motivo da redefinição |
Explicação |
|
Ligar |
A última reinicialização foi causada por um evento de inicialização, (ciclo de alimentação CA) |
|
LocalSoft |
A última redefinição foi causada por uma redefinição de software local (redefinição de software para a CPU) |
|
Falha do ventilador |
A detecção de ausência ou falha no ventilador da bandeja faz com que o sistema seja desligado e ligado novamente |
|
Reinicialização de RP |
Esse bit indica que um ciclo de energia foi solicitado pelo software |
|
BootRomUpgrade |
A última redefinição foi causada por uma redefinição na flash de atualização de imagem |
|
FalhaDeAtualizaçãoDeRomDeInicialização |
Falha no processo de atualização |
|
Watchdog/PCH |
A última reinicialização foi causada por um tempo limite do temporizador watchdog no FPGA |
|
Manual |
A última reinicialização foi causada por uma reinicialização manual por meio de botões |
|
Desligar |
A última reinicialização foi causada por um desligamento manual do botão liga/desliga |
|
Erro irrecuperável |
Causado pelo sinal de erro catastrófico da CPU |
|
ResetRequest |
A última reinicialização foi causada pela CPU afirmando o sinal de reinicialização Isso também pode ser causado por uma pane no kernel Esse motivo também é mostrado quando a reinicialização do FTD é acionada manualmente a partir do CLISH, Lina ou FMC |
|
SolicitaçãoDeCicloDeEnergia |
A última reinicialização/ciclo de energia foi causada pela afirmação da CPU de qualquer um dos sinais de suspensão |
Para localizar o motivo da redefinição do Firepower 4100/9300, siga estas etapas:
FPR4115-2 # connect fxos
…
FPR4115-2(fxos)# show system reset-reason
----- reset reason for Supervisor-module 1 (from Supervisor in slot 1) ---
1) At 612806449 usecs after Tue Jul 22 23:50:33 2025
Reason: Reset Requested by CLI command reload
Service:
Version: 5.0(3)N2(4.141)
2) No time
Reason: Unknown
Service:
Version: 5.0(3)N2(4.141)
3) No time
Reason: Unknown
Service:
Version: 5.0(3)N2(4.141)
4) At 723697 usecs after Thu Oct 3 17:56:08 2024
Reason: Reset Requested by CLI command reload
Service:
Version: 5.0(3)N2(4.120)
A saída desse comando também está disponível no arquivo de solução de problemas de chassi *_BC1_all/FPRM_A_TechSupport/sw_techsupportinfo, onde * é a parte do nome do arquivo de solução de problemas, por exemplo, 20250311123356_ FW_BC1_all
# pwd
20250521112103_FPR9300_BC1_all/FPRM_A_TechSupport
# less sam_techsupportinfo
Razões mais comuns:
|
Reinicialização solicitada por recarregamento de comando CLI |
|
A última reinicialização foi causada pelo tempo limite do watchdog |
|
Redefinição solicitada devido a erro fatal do sistema |
|
Redefinição solicitada devido a erro fatal do módulo |
|
Desligamento devido ao disparador de política do sensor de temperatura |
|
Reinicialização devido a tensão ruim |
|
Redefinição solicitada devido a erro fatal do sistema |
|
Reinicialização causada por vários erros de memória ASIC não corrigíveis. |
|
Redefinir devido a pane do kernel |
|
Redefinição acionada devido à política de HA de switchover |
|
Solicitação de reinicialização de kernel |
|
Redefinir devido a um motivo desconhecido |
2. O motivo Desconhecido sem tempo na etapa 1 geralmente indica perda abrupta de energia ou problemas com a unidade de fonte de alimentação (PSU). A recomendação é verificar incidentes de perda de energia externa ou problemas de distribuição de energia (PDU).
3. Além disso, verifique a saída do comando show logging onboard internal reset-reason comando | no-more. A saída desse comando também está disponível no arquivo de solução de problemas de chassi *_BC1_all/FPRM_A_TechSupport/sw_kernel_trace_log, onde * é a parte do nome do arquivo de solução de problemas, por exemplo, 20250311123356_ FW_BC1_all:
FPR4115-2 # connect fxos
…
KSEC-FPR4115-2(fxos)# show logging onboard internal reset-reason | no-more
----------------------------
OBFL Data for
Module: 1
----------------------------
Reset Reason for this card:
Image Version : 5.0(3)N2(4.141)
Reset Reason (SW): Unknown (0) at time Fri Jul 4 23:57:21 2025
Service (Additional Info):
Reset Reason (HW): FPGA reset code: 0x0001
FPGA Power-ON Reset at time Fri Jul 4 23:57:21 2025
Esta seção aborda a análise dos arquivos que contêm erros ou exceções de hardware.
Módulos de segurança Firepower 1000, 2100, Secure Firewall 1200, 3100, 4200 e Firepower 4100/9300
Os arquivos relevantes são:
Esses arquivos podem conter erros de hardware ou logs de exceções para:
Os arquivos só podem ser acessados em:
Exemplos de erros relacionados ao hardware:
opt/cisco/config/var/logs/ $ less dmesg.log
[Sun Apr 27 05:17:10 2025] mce: [Hardware Error]: Machine check events logged
[Sun Apr 27 05:17:10 2025] mce: [Hardware Error]: Machine check events logged
/opt/cisco/platform/logs $ less messages
Jul 9 17:39:38 fw2 kernel: [ 628.949572] [Hardware Error]: Corrected error, no action required.
Jul 9 17:39:38 fw2 kernel: [ 629.023798] [Hardware Error]: CPU:2 (19:1:1) MC18_STATUS[Over|CE|MiscV|AddrV|-|-|SyndV|CECC|-|-|-]: 0xdc2040000000011b
Jul 9 17:39:38 fw2 kernel: [ 629.152245] [Hardware Error]: Error Addr: 0x0000000068d06d40
Jul 9 17:39:38 fw2 kernel: [ 629.152248] [Hardware Error]: PPIN: 0x02b0bc114ba60075
Jul 9 17:39:38 fw2 kernel: [ 629.281830] [Hardware Error]: IPID: 0x0000009600550f00, Syndrome: 0x000400040a801200
Jul 9 17:39:38 fw2 kernel: [ 629.374797] [Hardware Error]: Unified Memory Controller Ext. Error Code: 0, DRAM ECC error.
Jul 9 17:39:38 fw2 kernel: [ 629.475078] [Hardware Error]: cache level: L3/GEN, tx: GEN, mem-tx: RD
Jul 9 17:44:40 fw2 kernel: [ 930.967028] [Hardware Error]: Corrected error, no action required.
Jul 9 17:44:40 fw2 kernel: [ 931.041247] [Hardware Error]: CPU:2 (19:1:1) MC18_STATUS[Over|CE|MiscV|AddrV|-|-|SyndV|CECC|-|-|-]: 0xdc2040000000011b
Jul 9 17:44:40 fw2 kernel: [ 931.169689] [Hardware Error]: Error Addr: 0x000000007191d0c0
Jul 9 17:44:40 fw2 kernel: [ 931.237616] [Hardware Error]: PPIN: 0x02b0bc114ba60075
Jul 9 17:44:40 fw2 kernel: [ 931.299275] [Hardware Error]: IPID: 0x0000009600550f00, Syndrome: 0x000040000a801100
/opt/cisco/platform/logs $ less mce.log
Hardware event. This is not a software error.
MCE 0
CPU 0 BANK 7 TSC 7b29f624ae62e
MISC 140129286 ADDR 3402b9a00
TIME 1745747035 Sun Apr 27 09:43:55 2025
MCG status:
MCi status:
Corrected error
MCi_MISC register valid
MCi_ADDR register valid
MCA: MEMORY CONTROLLER RD_CHANNEL0_ERR
Transaction: Memory read error
STATUS 8c00004000010090 MCGSTATUS 0
MCGCAP 1000c16 APICID 0 SOCKETID 0
PPIN afeebaf20487b95
MICROCODE 700000d
CPUID Vendor Intel Family 6 Model 86 Step 3
mcelog: failed to prefill DIMM database from DMI data
Erros catastróficos (CATERR) nos módulos de segurança Firepower 4100/9300
Uma CATERR é uma exceção declarada pelo processador. Uma CATERR pode indicar um travamento de CPU ou problemas de baixo nível que tornam o blade inacessível. O supervisor do chassi reinicializa o módulo de segurança que passou pela CATERR. Os registros da CATERR estão localizados dentro do arquivo de solução de problemas do Firepower 4100/9300, em CIMC<X>_TechSupport/obfl/ e CIMC<X>_TechSupport/var/log/sel, onde <X> representa o número do módulo.
Um exemplo de um arquivo de solução de problemas de chassi de exemplo *_BC1_all/CIMC<X>_TechSupport.tar.gz/CIMC<X>_TechSupport.tar/obfl/obfl-log, onde * é a parte do nome do arquivo de solução de problemas, por exemplo, 20250311123356_ FW_BC1_all e <X > é a ID do módulo de segurança:
2022 Mar 25 22:33:13 CET:4.1(30b):selparser:1950: selparser.c:727: # BF 06 00 00 01 02 00 00 19 35 3E 62 20 00 04 07 81 00 00 00 04 01 FF FF # 6bf | 03/25/2022 22:33:13 CET | CIMC | Processor CATERR_N #0x81 | Predictive Failure asserted | Asserted
Os logs atuais do DME (Data Management Engine) em *_BC1_all/FPRM_A_TechSupport.tar.gz\FPRM_A_TechSupport.tar\var\sysmgr\sam_logs\svc_sam_dme.log* ou os logs antes da reinicialização em *_BC1_all/FPRM_A_TechSupport.tar.gz/FPRM_A_TechSupport.tar/opt/sam_logs.tgz/sam_logs.tar/sam_logs/svc_sam_dme.log* contêm as linhas com a lâmina de ciclo de energia X devido a CATERR, onde X é a ID do blade.
No caso da CATERR, um despejo de memória pode ser gerado. O dump de travamento está em *_BC1_all/CIMC<X>_TechSupport.tar.gz/CIMC<X>_TechSupport.tar/techsupport_pidxxxx/nv/etc/log/eng-repo/caterrlog.first.
Exemplo de conteúdo:
CRASH DUMP START TIME = Mon Dec 19 00:42:40 2022
SERVER: presidio
GetCpuID: CPUID = 0x00050654
PresidioCatErrHandler: CPU TYPE : Skylake
handleCaterr_Purley: ---
PECI BUS : LOCKED
CPU Socket 1 : Populated
CPU Socket 2 : Populated
Stage1Dump: ---
MC0: IFU - Instruction Fetch Unit and Instruction Cache
CPU1 (0x30): ThreadID 0 : IA32_MC0_CTL (0x400) : 0x0000000000000fff
CPU1 (0x30): ThreadID 0 : IA32_MC0_STATUS (0x401) : 0x0000000000000000
CPU1 (0x30): ThreadID 0 : IA32_MC0_ADDR (0x402) : 0x0000000000000000
Esta seção aborda a análise dos arquivos que contêm registros da plataforma. Dependendo do hardware, alguns desses arquivos podem conter logs relacionados à reinicialização acionada por componentes específicos.
Módulos de segurança Firepower 1000, 2100, Secure Firewall 1200, 3100, 4200 e Firepower 4100/9300
Os arquivos contêm logs de chassi para:
Os arquivos só podem ser acessados em:
Para encontrar logs em potencial relacionados à reinicialização, procure linhas que contenham palavras-chave como reinicialização, reinicialização, potência, desligamento, recarregamento. Observe que essa é uma abordagem de melhor esforço, já que o resultado da pesquisa pode retornar um grande número de linhas correspondentes. O usuário deve analisar as linhas correspondentes.
Exemplo 1:
admin@firewall:/opt/cisco/platform/logs$ grep -Ei "power|reboot|reload|restart|shut" *
...
npu_accel_fatal_err_stats.log:nic_top_inb_q_restart_drop_cnt = 0
npu_accel_fatal_err_stats.log:nic_top_norm_q_restart_drop_cnt = 0
npu_accel_fatal_err_stats.log:nic_top_inb_q_restart_drop_cnt = 0
npu_accel_mgr.log:2025 Oct 03 14:29:16 NPU ACCEL MGR: FATAL - NPU Accelerator FAILED - REBOOTING the device !!
npu_accel_mgr.log:2025 Oct 09 18:13:09 NPU ACCEL MGR: FATAL - NPU Accelerator FAILED - REBOOTING the device !!
npu_accel_mgr.log:2025 Oct 17 17:11:23 NPU ACCEL MGR: FATAL - NPU Accelerator FAILED - REBOOTING the device !!
npu_accel_mgr.log:2025 Oct 17 17:31:55 NPU ACCEL MGR: FATAL - NPU Accelerator FAILED - REBOOTING the device !!
npu_accel_mgr.log:2025 Oct 17 19:29:29 NPU ACCEL MGR: FATAL - NPU Accelerator FAILED - REBOOTING the device !!
ntp.log:27 Sep 02:21:16 ntpd[1580]: 0.0.0.0 c016 06 restart
ntp.log:27 Sep 02:23:27 ntpd[10193]: 0.0.0.0 c016 06 restart
...
Nesse caso, a reinicialização foi acionada devido à falha do Acelerador de NPU (Network Processing Unit, Unidade de processamento de rede) do Secure Firewall 4200.
Esta seção aborda a análise dos arquivos com os registros de eventos de segurança (SEL) e os registros de falhas integrados (OBFL) nos módulos de segurança Firepower 4100/9300.
Esses arquivos contêm os eventos de hardware do módulo e as alterações de status de energia e estão localizados no arquivo de solução de problemas do Firepower 4100/9300, em CIMC<X>_TechSupport/obfl/ e CIMC<X>_TechSupport/var/log/sel, onde <X> representa o número do módulo.
Procure linhas com interrupção, desligamento, desligamento, reinicialização, crítico, que não diferenciam maiúsculas de minúsculas.
Exemplo 1:
2023 Sep 21 13:53:13:4.1(30b):cipmi:1088: [[xxxCVxxx]]:oem_command.c:457:IPMI Request Message --> Chan:15, Netfn:0x04, Cmd:0x02, Data: 0x41 0x03 0x20 0x46 0x6f 0xa1 0x61 0x74, CC:0x00
2023 Sep 21 13:53:13:4.1(30b):selparser:1203: [[xxxCVxxx]]:selparser.c:727: # A9 04 00 00 01 02 00 00 49 DA 0B 65 41 F0 04 20 46 00 00 00 6F A1 61 74 # 4a9 | 09/21/2023 13:53:13 AWST | System Mgmt Software | OS stop/shutdown #0x46 | Run-time critical stop | | Asserted
2023 Sep 21 13:53:14:4.1(30b):cipmi:1088: peci.c:278:Error: Failed to read local PCI config after 3 retries! Completion Code error [PECI Dev=0x30,Resp=0x00,CC=0x80] Request Details: [pci_bus=0x02,pci_dev=0x0a,pci_fxn=0x03,pci_reg=0x104,length=0x04]
2023 Sep 21 13:53:15:4.1(30b):kernel:-:<5>[platform_reset_cb_handler]:75:Platform Reset ISR -> ResetState: 1
2023 Sep 21 13:53:15:4.1(30b):cipmi:1088: ocmds_intel_me.c:251:Intel ME Operating State:[M0 without UMA](5)
2023 Sep 21 13:53:15:4.1(30b):cipmi:1088: ocmds_intel_me.c:261:Intel ME is initializing.
Exemplo 2 - Desligamento de nível de SO:
2025 Jul 30 23:31:02 UTC:4.1(30b):cipmi:1052: [[xxxCVxxx]]:oem_command.c:457:IPMI Request Message --> Chan:15, Netfn:0x04, Cmd:0x02, Data: 0x41 0x03 0x20 0x46 0x6f 0xa1 0x61 0x74, CC:0x00
2025 Jul 30 23:31:02 UTC:4.1(30b):selparser:1169: [[xxxCVxxx]]:selparser.c:727: # 48 03 00 00 01 02 00 00 36 AB 8A 68 41 F0 04 20 46 00 00 00 6F A1 61 74 # 348 | 07/30/2025 23:31:02 UTC | System Mgmt Software | OS stop/shutdown #0x46 | Run-time critical stop | | Asserted
2025 Jul 30 23:31:04 UTC:4.1(30b):kernel:-:<5>[platform_reset_cb_handler]:75:Platform Reset ISR -> ResetState: 1
2025 Jul 30 23:31:05 UTC:4.1(30b):kernel:-:<4>[peci_ioctl]:293:non-responsive controller, resetting peci. process = qpi_logger.
2025 Jul 30 23:31:05 UTC:4.1(30b):cipmi:1052: ocmds_intel_me.c:251:Intel ME Operating State:[M0 without UMA](5)
2025 Jul 30 23:31:05 UTC:4.1(30b):cipmi:1052: ocmds_intel_me.c:261:Intel ME is initializing.
2025 Jul 30 23:31:05 UTC:4.1(30b):information_logger:589: uptime.c:1219:Host Transition Ocurred. Event Count: 146. New state is "Power Off".
Exemplo 3 - o controlador de gerenciamento da placa-base é redefinido devido ao watchdog:
2025 Jun 14 07:44:50 CDT:4.1(30b):kernel:-:<3>[watchdog_init]:487:BMC Watchdog resetted BMC.
2025 Jun 14 07:44:50 CDT:4.1(30b):kernel:-:<3>[watchdog_init]:489:BMC Watchdog System Bus Debug Status Registers: 0x0 and0x0
2025 Jun 14 07:44:50 CDT:4.1(30b):kernel:-:<3>[watchdog_init]:523:BMC Watchdog resetted BMC due to OOM.
Esta seção abrange a análise dos arquivos ASAConsole.log que contêm logs do mecanismo Lina e podem ser verificados quanto a sinais de retorno de rastreamento de software ou reinicializações.
O arquivo contém logs de desligamento ou reinicialização do ASA/FTD executados em plataformas virtuais, Firepower 1000, 2100 e Secure Firewall 1200, 3100, 4200 e módulos de segurança Firepower 4100 e 9300 (não o chassi)
O arquivo só pode ser acessado em:
Sintomas de traceback e geração do arquivo central:
root@KSEC-CSF1210-6:/ngfw/var/log# less ASAconsole.log
2025-08-09 01:06:11 /bin/grep: (standard input): Resource temporarily unavailable
2025-08-09 01:06:11 /bin/grep: (standard input): Resource temporarily unavailable
2025-08-09 01:06:11 /bin/grep: (standard input): Resource temporarily unavailable
2025-08-09 01:06:35 !! !! First Crash in tid: 14834 signo: 11
2025-08-09 01:06:35
2025-08-09 01:06:35 Writing live core file to flash. Please do not reload.
2025-08-09 01:06:35
2025-08-09 01:06:35 Coredump starting....
2025-08-09 01:06:35 Corehelper: /opt/cisco/csp/cores/core.lina.11.14550.1754701595
2025-08-09 01:06:35 Waiting for Corehelper to finish....
2025-08-09 01:06:35 Livecore: generating coredump of 14550
2025-08-09 01:06:35 [New LWP 14795]
2025-08-09 01:06:35 [New LWP 14796]
2025-08-09 01:06:35 [New LWP 14834]
2025-08-09 01:06:35 [New LWP 14835]
2025-08-09 01:06:35 [New LWP 14836]
2025-08-09 01:06:35 [New LWP 14869]
2025-08-09 01:06:35 [New LWP 14934]
2025-08-09 01:06:35 [New LWP 14939]
2025-08-09 01:06:35 [New LWP 14940]
2025-08-09 01:06:35 [New LWP 14941]
2025-08-09 01:06:35 [New LWP 14942]
2025-08-09 01:06:35 [New LWP 14943]
2025-08-09 01:06:35 [New LWP 14945]
2025-08-09 01:06:35 [New LWP 14947]
2025-08-09 01:06:35 [New LWP 14948]
Sintomas de inicialização do motor Lina, observe a lacuna nos carimbos de data/hora de log:
root@KSEC-CSF1210-6:/ngfw/var/log# less ASAconsole.log
2024-11-13 22:43:09 INFO: SW-DRBG health test passed.
2024-11-13 22:43:09 M_MMAP_THRESHOLD 65536, M_MMAP_MAX 82155
2024-11-13 22:43:10 /bin/grep: (standard input): Resource temporarily unavailable
2024-11-13 22:43:10 /bin/grep: (standard input): Resource temporarily unavailable
2024-11-13 22:43:10 /bin/grep: (standard input): Resource temporarily unavailable
2024-11-13 22:43:10 /bin/grep: (standard input): Resource temporarily unavailable
2024-11-13 22:43:10 User enable_1 logged in to firepower
2024-11-13 22:43:10 Logins over the last 1 days: 1.
2024-11-13 22:43:10 Failed logins since the last login: 0.
2024-11-13 22:43:10 Type help or '?' for a list of available commands.
2024-11-13 22:43:10 ^Mfirepower>
2025-04-04 09:11:46 System Cores 8 Nodes 1 Max Cores 24
2025-04-04 09:11:46 Number of Cores 3
2025-04-04 09:11:46 IO Memory Nodes: 1
2025-04-04 09:11:46 IO Memory Per Node: 1073741824 bytes num_pages = 262144 page_size = 4096
2025-04-04 09:11:46
2025-04-04 09:11:46 Global Reserve Memory Per Node: 2147483648 bytes Nodes=1
2025-04-04 09:11:46
2025-04-04 09:11:46 LCMB: got DMA 1073741824 bytes on numa-id=0, phys=0x00000001c0000000, virt=0x0000400040000000
2025-04-04 09:11:46 LCMB: HEAP-CACHE POOL got 2147483648 bytes on numa-id=0, virt=0x0000400080000000
2025-04-04 09:11:46
2025-04-04 09:11:46 total_reserved_mem = 1073741824
2025-04-04 09:11:46
2025-04-04 09:11:46 total_heapcache_mem = 2147483648
2025-04-04 09:11:46 total mem 5384115842 system 16318316544 kernel 21847377 image 85732792
2025-04-04 09:11:46 new 5384115842 old 1159474616 reserve 3221225472 priv new 2184737747 priv old 0
2025-04-04 09:11:46 Processor memory: 5384115842
2025-04-04 09:11:46 POST started...
2025-04-04 09:11:46 POST finished, result is 0 (hint: 1 means it failed)
2025-04-04 09:11:46
2025-04-04 09:11:46 Cisco Adaptive Security Appliance Software Version 9.22(1)1
Prossiga com esta seção se, como parte da seção Analisar motivos de redefinição do chassi, forem encontrados motivos de redefinição como estes:
No time
Reason: Unknown
Service:
Version:
Esses motivos podem indicar possíveis problemas com um ou mais destes:
Continue com estas etapas:
scope chassis 1
show psu detail expand
scope psu 1
show stats history psu-stats detail expand
show stats psu-stats detail expand
exit
scope psu 2
show stats history psu-stats detail expand
show stats psu-stats detail expand
| Revisão | Data de publicação | Comentários |
|---|---|---|
5.0 |
25-Nov-2025
|
Uma caixa interna foi removida novamente. |
4.0 |
25-Nov-2025
|
Caixa interna removida. |
3.0 |
12-Nov-2025
|
Etapas adicionais para solucionar problemas de reinicialização inesperada. |
2.0 |
24-May-2024
|
Seção de introdução atualizada para atender aos requisitos de comprimento do guia de estilo da Cisco. Palavras desnecessárias sem negrito. |
1.0 |
31-Jan-2022
|
Versão inicial |
Feedback